Making it a breeze for Walgreens store associates to track and manage store inventory and fulfill online orders.
Challenge
Walgreens associates operate in fast-paced, hectic environments where daily demands constantly overlap—from stocking inventory and printing tags to fulfilling online orders and managing the register. The need to manage these simultaneous tasks and constant interruptions often leads to incomplete work, errors, and slowed performance, directly resulting in customer frustration (e.g., long lines, inaccurate prices, and overwhelmed staff).
Solution
Design a smart, mobile-first and AI driven user interface for a handheld device that empowers store team members to efficiently track, manage, and complete their daily tasks. This solution will streamline operations, reduce errors, and create a more organized store environment—ultimately allowing staff to focus more on delivering excellent customer service.
My Role
Lead UX/UI team who created the original product experience, interface, and design system and who are responsible for the ongoing maintenance and design evolution to support new feature development and product enhancements.
The Design Process
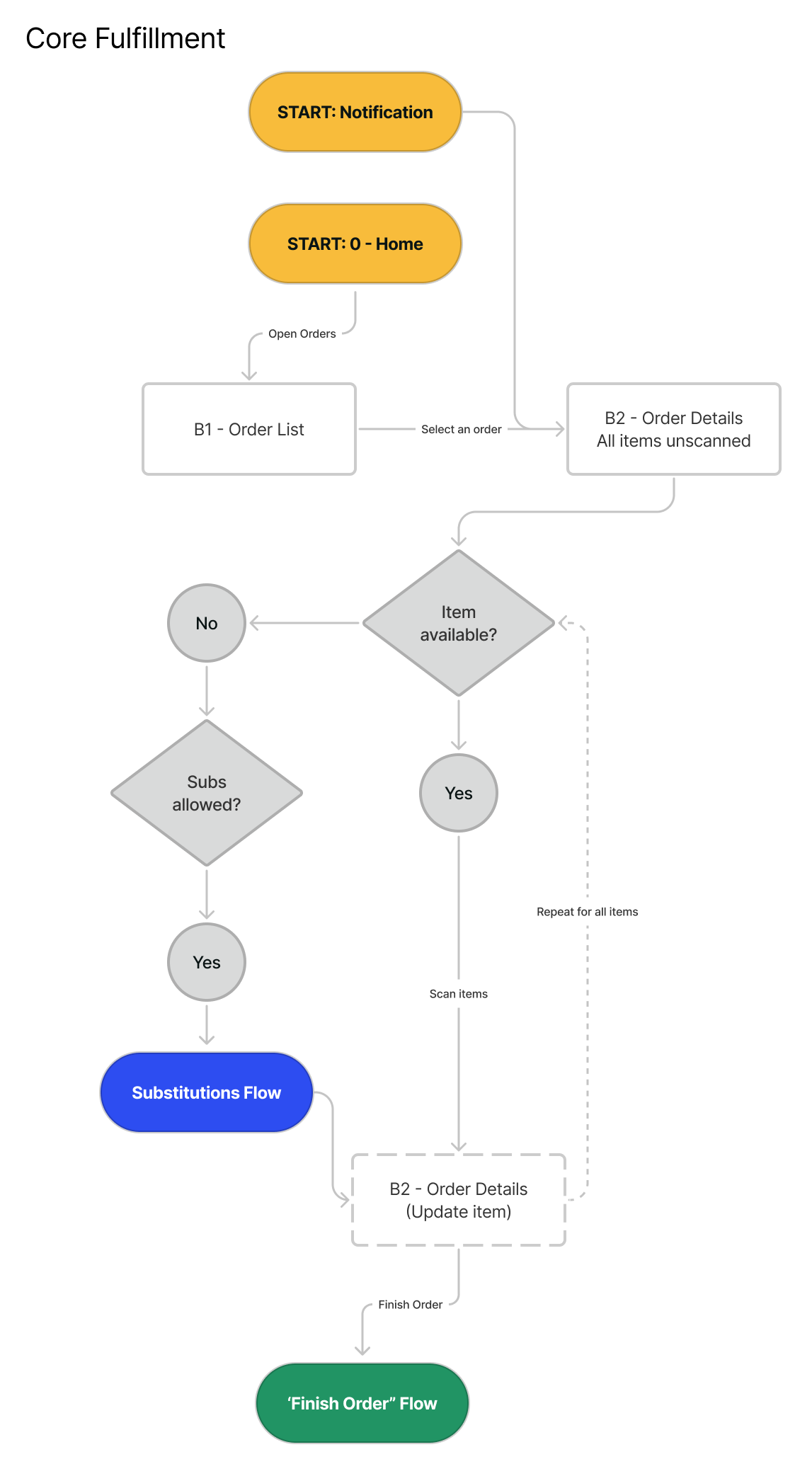
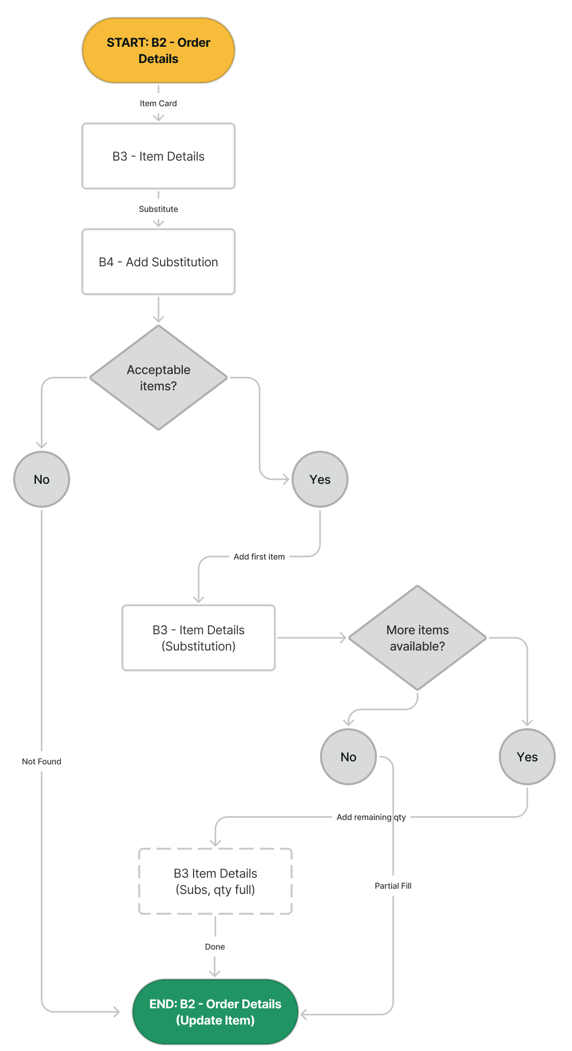
We began with extensive, in-store research to ground our understanding in the real-world operational environment. We then meticulously created detailed user flows to map out every single touchpoint and sub-task. This granular analysis was instrumental in identifying critical points of friction and uncovering high-value opportunities for simplification and efficiency.
For example, this is a snapshot of the part of the user flow we developed for fulfilling an online order..
Our design created a streamlined experience that moves team members through their tasks with step-by-step guidance. By eliminating unnecessary details and emphasizing core objectives, we've delivered a user interface optimized for easy navigation, quick scanning, and decisive action. This is essential for team members working in high-pressure, demanding environments where attention is constantly divided.
We utilized a consistent design language across all screens, featuring bold iconography and clear illustrations. The UI is optimized for a busy operational environment with large, easy-to-hit tap targets and highly scannable interfaces, allowing Walgreens associates to quickly and accurately perform all critical store and customer service tasks.
We created a design system to enforce UI consistency as the application evolves and new features are added (credit goes to JJ Liwanag from my team, who built the original design system).  
Sample Design Documentation
Back to Top